11月4日消息 昨日晚间,网友@确认信号 爆料称,“真不敢相信在商业航班飞行中让无关旅客上座的事情发生在了中国民航,究竟是不是模拟机,模拟机能不能摆茶具应该不用多解释吧。”

从曝光图来看,一位女乘客进入飞机驾驶舱比剪刀手拍照留念,其正前方还摆着一副茶具,图片配文“超级感谢机长,实在是太开心了”。

上游新闻报道称,多位民航飞行员证实,上述图片确为真实客机飞行中拍摄,资深民航机长陈建国也向上游新闻表示,可以判断上图客机处于正常飞行过程中。目前上游新闻已联系涉事航空公司,对方称目前尚不知情;图片的首发者“Aaaa”已删除了这条微博,并清空了微博账号。
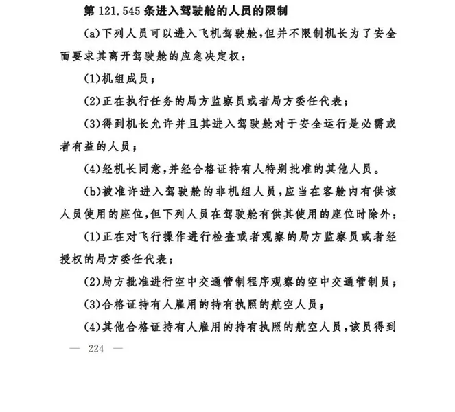
根据中国民用航空局发布的民航规章 CCAR- 121-R5《大型飞机公共航空运输承运人运行合格审定规则》第121.545条“进入驾驶舱的人员的限制”的规定,以下人员是被允许进入驾驶舱的:
1、机组成员
2、正在执行任务的局方监察员或者局方委任代表。
3、得到机长允许并且其进入驾驶舱对于安全运行是必需或者有益的人员
4、经机长同意,并经合格证持有人特别批准的其他人员
