支付宝滴滴周卡怎么买?支付宝和滴滴打车合作推出了“滴滴周卡”,这个周卡还是非常方便的,接下来就和小编一起来看看具体的周卡购买流程。
支付宝滴滴周卡
一、花呗滴滴周卡购买
首先打开花呗应用:直接在支付宝首页中搜索“花呗”,或者打开支付宝中的【我的】页面,打开【花呗】应用;
点击花呗的【超值权益】,第一个就是花呗滴滴周卡。
二、花呗滴滴周卡优惠
直接点击花呗滴滴周卡,选择【0.99元立即购】,付款就可以了;购买之后可以在支付宝首页中的【卡包】进行查看。
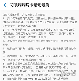
三、花呗滴滴周卡活动规则
滴滴周卡只能用花呗购买,当日起7天内有效,每次都可以享受2元的折扣;但是仅限滴滴打车。
目前可以使用滴滴打车的城市有:温州市、南京市、厦门市、福州市、杭州市、北京市、成都市和上海市。
以上就是支付宝滴滴周卡怎么买的全部相关内容了,希望能够帮到大家。